公司注册资金认缴和实缴的核心区别,创业者必看避坑指南

发布时间:2026-03-30  浏览次数:27 次  来源:文欣财务咨询

注册公司时,注册资金的“认缴”与“实缴”是创业者绕不开的核心问题,也是很多人容易混淆的知识点。不少创业者误以为“认缴就是不用缴”“实缴就是必须一次性缴清”,甚至因理解偏差导致公司经营异常、承担额外责任。今天,我们结合财税服务实操经验,全面拆解认缴与实缴的核心区别、适用场景及注意事项,帮创业者理清思路,规避注册风险,合理设定注册资金。

一、先明确:认缴制与实缴制的核心定义

要分清两者区别,首先要明确两个概念的核心内涵——两者本质是注册资金的缴纳方式,对应不同的监管要求和企业责任,适配不同规模、不同类型的企业。

1.注册资金实缴制(传统模式)

实缴制,简单来说就是“注册时必须足额缴纳”。企业在注册登记时,需将公司章程中约定的注册资金,足额存入公司基本账户,由会计师事务所出具验资报告,证明资金已实际到账,工商部门才会完成注册登记。

例如:某公司注册资金100万元,采用实缴制,创业者需在注册时,将100万元足额存入公司账户,完成验资后,才能办理营业执照。实缴制的核心是“资金实际到位”,目的是保障交易安全,证明企业有足够的实力开展经营。

2.注册资金认缴制(现行主流模式)

认缴制,是我国2014年商事制度改革后推行的主流模式,核心是“承诺缴纳,分期到位”。企业在注册时,只需在公司章程中约定注册资金的总额、缴纳期限(可约定10年、20年,甚至更长),无需在注册时足额缴纳,也无需提供验资报告,即可完成注册登记。

例如:某公司注册资金100万元,采用认缴制,创业者可约定“认缴期限20年,首期缴纳0元”,注册时无需存入任何资金,直接办理营业执照,后续在约定期限内,逐步将资金缴入公司账户即可。认缴制的核心是“简化注册流程,降低创业门槛”,同时兼顾企业经营的灵活性。

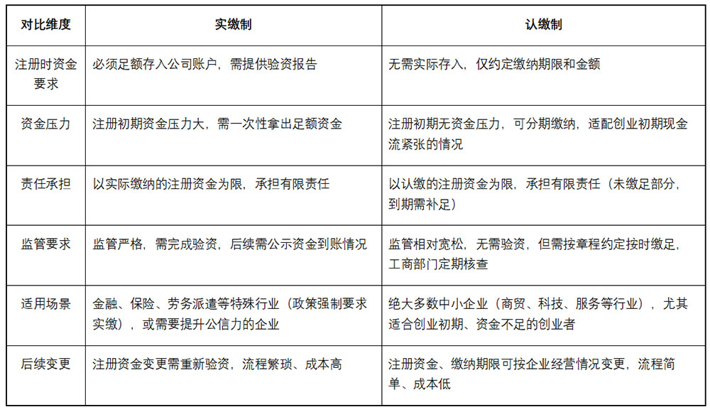
二、核心区别:一张表看懂认缴与实缴的关键差异

很多创业者分不清两者的具体差异,容易陷入“认缴比实缴好”“实缴更有公信力”的误区。以下从6个核心维度,用表格清晰对比,帮你快速区分:

      

三、关键提醒:认缴制不是“不用缴”,这些误区一定要避开

推行认缴制后,很多创业者陷入了认知误区,最终导致企业经营异常,甚至承担法律责任。以下3个常见误区,务必警惕:

误区1:认缴金额越高越好,彰显企业实力

很多创业者认为,注册资金认缴金额越高,越能体现企业实力,动辄认缴几百万、上千万。实则不然:认缴金额越高,企业承担的法律责任越大。若企业经营不善、负债倒闭,股东需以认缴的注册资金为限,偿还公司债务。例如:认缴1000万元的公司,若负债800万元,股东需补足800万元(若未缴足)偿还债务;而认缴100万元的公司,股东最多只需承担100万元债务。

建议:注册资金需结合企业实际经营规模、行业特性设定,中小企业认缴10-100万元即可,无需盲目追求高金额。

误区2:认缴期限越长越好,可无限期拖延

认缴期限可自由约定,但并非“无限期拖延”。若公司章程约定的认缴期限到期,股东未按约定缴足注册资金,工商部门会将企业列入经营异常名录,影响企业开票、招投标、融资;同时,债权人可要求股东提前补足未缴资金,用于偿还公司债务。

建议:认缴期限结合企业经营规划设定,一般约定10-20年即可,若到期无法缴足,可提前办理认缴期限变更,避免异常。

误区3:认缴制无需验资,可随意填写金额

认缴制无需注册时验资,但不代表“无需承担缴纳义务”。工商部门会定期核查企业注册资金缴纳情况,若发现企业虚假认缴、恶意拖延缴纳,会处以罚款、列入严重违法失信名单;同时,企业注销时,需确认注册资金已缴足(或完成减资流程),否则无法办理注销。

四、如何选择:认缴还是实缴?看行业、看需求

没有绝对的“好坏”,只有“适配”与否。创业者可根据自身行业、资金情况、经营需求,合理选择:

1.  优先选认缴制:绝大多数中小企业(商贸、科技、咨询、服务等行业),创业初期资金紧张,无需实缴,选择认缴制即可,既能简化注册流程,又能缓解资金压力,后续根据企业经营情况逐步缴足。

2.  必须选实缴制:部分特殊行业,政策强制要求实缴注册资金,例如:金融机构(银行、保险)、劳务派遣公司、典当行、融资担保公司等,需按政策要求足额实缴,否则无法办理注册。

3.  自愿选实缴制:若企业需要参与招投标、对接大型客户,或需要提升企业公信力,可选择实缴制,通过验资报告证明企业实力,增强合作方信任。

五、结语:合理设定注册资金,规避创业风险

认缴制的推行,极大降低了创业门槛,但也对创业者的责任意识提出了更高要求。注册资金的选择,不仅关乎企业注册流程,更关乎企业后续经营和股东责任,不可盲目跟风、随意填写。

无论是认缴还是实缴,核心是“量力而行”——结合企业实际经营规模、行业要求、资金实力,设定合理的注册资金和缴纳方案,才能既规避法律风险,又为企业长远发展奠定基础。

作为深耕财税行业多年的专业机构,我们可提供一站式公司注册、注册资金规划、财税合规指导服务,帮你理清认缴与实缴的选择逻辑,规避注册误区,高效完成注册流程。若你对注册资金设定、认缴期限约定有疑问,可随时联系我们,获取个性化指导,让创业更省心、更安心:13359229305(袁女士,微信同号)


西安公司注册:
版权所有:西安文欣财务管理有限公司 未经同意 不得转载 维权必究  陕ICP备19015142号-1 陕公网安备 61011302000339号
 | Sitemap | 技术支持:企业网站建设